MK体育
会议预告 | 老年社会工作专业委员会2020年年会暨健康中国视域下老年健康社会工作研讨会
2020-12-11 文:MK体育 图:MK体育
为进一步推动新时代我国老年社会工作发展,提高老年社会工作人才队伍水平,适应国家对老年健康社会工作的发展需求,中国社会工作教育协会老年社会工作专业委员会将于2020年12月12日召开“老年社会工作专业委员会2020年年会暨健康中国视域下老年健康社会工作研讨会”。本次研讨会共分四大专题,十三位专家学者和实务工作者做主题报告,并邀请重量级专家进行点评。诚邀社会工作学界和实务界同仁共飨此次学术盛宴。
一、会议时间
2020年12月12日 8:00-17:20
二、会议形式
社会工作资源库直播地址:swtpr.com
三、主办单位
中国社会工作教育协会老年社会工作专业委员会
四、承办单位
太原科技大学人文社科公司
五、协办单位
MK体育官网社会与人口公司社会工作与社会政策系
六、技术支持
美亚联创(北京)科技有限公司
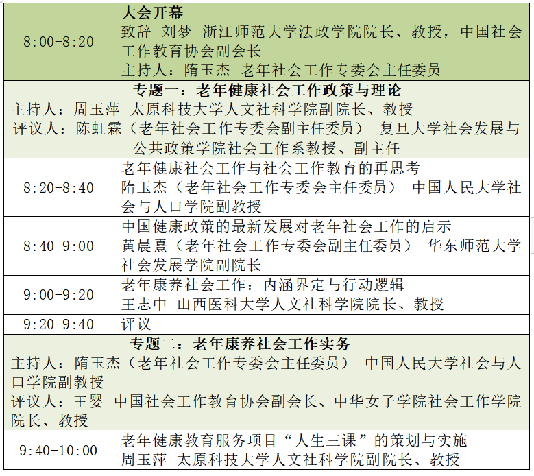
七、会议议程


四、直播观看方式
方式一:微信扫描二维码,观看在线直播
方式二:美亚—社会工作资源库 观看直播
方式三:安卓手机微信扫码,下载APP观看直播